比克尔手机站
AI写周报工具(周报通)

AI写周报工具(周报通)

  • 类型:系统工具
  • 语言:中文
  • 版本:V3.2.7
  • 更新:2026-01-22 03:38:14
立即下载

是一款专为职场人士设计的

智能

助手,旨在帮助用户快速、准确地生成周报。用户只需

简单

描述工作内容,

软件

即可自动整合信息,生成结构清晰、内容详实的周报

文档

。这款

软件

不仅大大节省了撰写周报的时间和精力,还提高了周报的质量和可读性。

工具

(周报通)"/>

AI写周报

软件

介绍

一个替你写周报月报的AI,格式派邦都帮你

整理

好了,一键复制,从此不再掉头发!

ai写周报

工具

怎么用

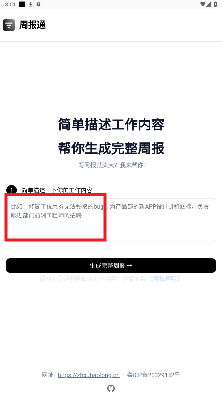
打开ai写周报

工具

,在输入框

简单

描述一下你的工作内容,比如网站UI设计

工具

(周报通)"/>

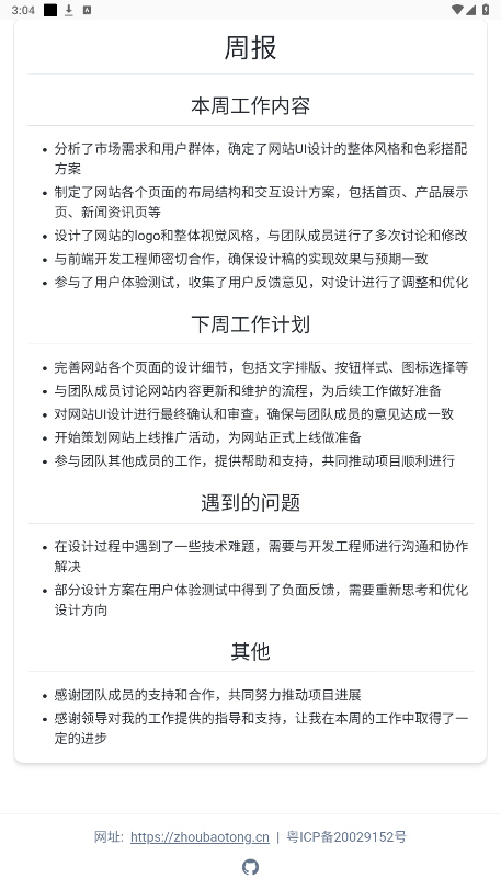
描述完后,

点击

生成完整周报

工具

(周报通)"/>

即可生成周报

工具

(周报通)"/>

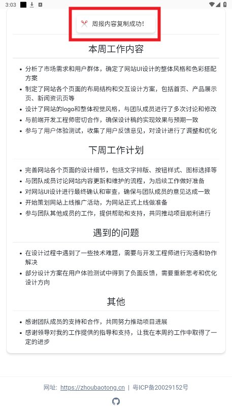
点击

即可复制周报内容

工具

(周报通)"/>

AI写周报

软件

特色

智能

识别与整合:

AI写周报

软件

拥有出色的

智能

识别功能,可自动从用户的工作记录、邮件沟通、会议纪要等各类资料里提取关键信息并加以整合,从而让周报内容更全面、准确,有效防止了信息遗漏与重复问题的出现。

个性化定制:

软件

支持用户根据自身需求进行个性化设置,如选择周报模板、调整内容结构、添加自定义元素等。这种

灵活

性使得生成的周报更加符合用户的职业风格和工作习惯,增强了周报的可读性和吸引力。

高效便捷:

AI写周报

软件

的操作

简单

便捷,用户只需

简单

描述工作内容,

软件

即可自动完成周报的生成。这大大缩短了撰写周报的时间,提高了工作效率,让用户有更多时间专注于其他重要事务。

AI写周报

软件

功能

内容生成:

基于用户输入的工作内容描述,

软件

能够自动生成周报的主体内容,包括工作总结、任务进展、问题反馈等。这使得周报的撰写更加轻松、高效。

数据分析:

软件

还能对用户的工作数据进行深入分析,提取出关键指标和趋势,为周报提供有力的数据支持。这有助于用户更好地了解自己的工作表现,为

未来

的工作规划提供参考。

导出与分享:

生成的周报

文档

支持多种格式导出,如Word、PDF等,方便用户进行后续处理和分享。此外,

软件

还支持将周报直接发送至指定的

邮箱

云盘

,进一步提高了工作效率。

小编点评

这是一款面向职场人群的

智能

周报生成

工具

。它借助先进的人工

智能

技术,可自动解析用户的工作数据、邮件沟通、会议纪要等各类信息,进而生成条理分明、内容详尽的周报文件。用户仅需进行

简单

配置,就能便捷地获取一份既专业又具个人特色的周报,显著减少了制作周报所耗费的时间与精力。

展开
版本V3.2.7
更新时间2026-01-22 03:38:14
大小27.1MB
  • 官方版
  • 无广告
  • 需网络
软件标签
  • AI周报生成
  • 智能办公工具
  • 职场效率助手

热门推荐

下载排行

相关推荐
copyright 比克尔下载 闽ICP备2024068918号-2