2333乐园无广告版是一款极为出色的网赚软件,充满乐趣。在2333乐园里,赚钱玩法丰富多样。要是你热衷于玩游戏,这里有海量热门好玩的游戏,让你能在享受游戏乐趣的同时还能赚钱。要是你对新闻阅读感兴趣,热门新闻实时更新,只要阅读就能领取收益,赋予你阅读价值。软件内还有海量任务,帮你轻松实现赚钱目标。
1.了解各种最好的游戏,您还可以为最好的游戏交互带来简单性。
2.带来最新的游戏信息,以便玩家可以打开软件查看他们感兴趣的游戏趋势。
3.已经建立了一个玩家交换社区,在这里你可以自由地与游戏玩家互动并组建团队。

1、这里为大家准备了海量既好玩又能赚钱的福利优惠,福利优惠每天都有。
2、新手注册就能拿到现金奖励,现金数额可观,海量现金根本领不完。
3、和网上的朋友闲聊,就能在聊天过程中赚钱,朋友间轻松的闲聊也能让您把钱轻松赚到手。

这里为大家准备了大量既好玩又能赚钱的福利优惠,福利优惠每天都有。 需注意,你原文中“褔利”应为错别字,正确的是“福利” 。
新手注册申请成功,就能拿到丰厚现金奖励,现金数额巨大,海量现金拿到手软。
和网上的朋友闲聊,在畅聊的过程中还能顺便挣钱,通过朋友间的闲聊,就能让您轻轻松松把钱赚到手。
1、首先需要下载安装233乐园,进入软件之后,点击“我的”板块;

2、在这里点击“客服入口”;

3、选择充值问题;

4、如是未成年充值,则可以选择第一项“未成年充值退款”;

5、然后在微信搜索“龙威互动客服中心”公众号,关注;

6、关注之后选择“充值退款”,不要急着申请,可以先点击申请注意事项;

7、先在下面看看退款的注意事项;

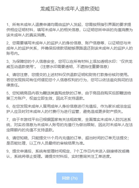
8、然后点击“申请入口”,进入之后会有未成年人退款须知,这里也要注意看哦!

9、看玩之后需要准备以下材料,
这是一款资源丰富的游戏盒子,软件内汇聚了不同年龄段、不同群体对于游戏的广大需求,用户点击即可一键畅玩。
下载排行