比克尔手机站
虾玩农场游戏

虾玩农场游戏

  • 类型x:手机网游
  • 语言:中文
  • 版本:v3.23.02 安卓版
  • 更新:2025-12-19 22:38:03
使用高速资源库为您下载应用,更安全、更快捷

虾玩农场是一款十分有趣的经营养成类赚钱游戏,凭借独特的画风与趣味玩法,让你在游戏过程中轻松赚取零花钱。操作简单易上手,不仅有丰厚佣金等你领取,还能通过投资小龙虾获利,全程无充值窗口,零投入即可体验多样玩法,值得尝试。感兴趣的朋友快来加入吧!

虾玩

农场游戏

介绍:

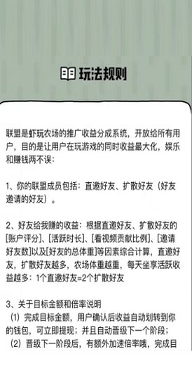
虾玩农场的所有收入都来自广告,代理合伙人不仅能获得永久的后台广告分红收益,还可以拿到虾玩农场的内部推广分红,通过玩游戏赚取Q虾玩农场的条件也更加丰厚!

虾玩农场特点:

这个挖矿投资平台十分安全可靠,大家完全可以放心地在这里进行投资赚钱。

投资买小龙虾:大家首次投资需要买小龙虾,不同价值的小龙虾都是可以买的,看个人投资情况;

邀请赚奖励:邀请他人加入平台一起赚钱,就能获得奖励,这些奖励都支持直接提取。

游戏优势:

静态收益:会随机出现游戏大礼包(随机大红包、限时分红小龙虾),随时做好接收的准备哦!往往惊喜就在一瞬间,今天的饭钱就靠它了!

联盟收益规则如下:每邀请一位直推有效用户,每日可获得1.8元至3.6元的收益;每邀请一位间推有效用户,每日可获得0.9元至1.8元的收益。

等级玩家:完成十阶段任务后,就能开通渠道商无限代后台,你所发展的所有人员都将为你带来收益。

永久分红小龙虾:通过推广助力推进分红进度条,即可获得永久分红小龙虾,每日可享288元分红。

游戏测评:

收益全网领先,进度条清晰透明,操作简便且玩法新颖,无需合成操作。

每天必得2-4只限时分红小龙虾;

全程无需投入任何资金,游戏内不设充值入口,也没有商品售卖环节,完全可以零成本参与体验。

每天养养虾,刷刷广告,轻松赚钱,真正公平;

展开
版本v3.23.02 安卓版
更新时间2025-12-19 22:38:03
大小15.29MB
  • 官方版
  • 无广告
  • 需网络
游戏标签
  • 休闲手游
  • 虾玩农场

热门推荐

下载排行

相关推荐
copyright 比克尔下载 闽ICP备2024068918号-2